betway西汉姆联官网
首页
betway西汉姆联官网
集团简介
领导介绍
组织机构
企业文化
大事记
新闻中心
集团动态
行业资讯
通知公告
业务介绍
基金管理
股权投资
产业运营
资产管理
融租保理
融资担保
产权交易
信用科技
党群阵地
党委领导
工会
妇联
共青团
纪检监察
党群动态
联系我们
人才招聘
联系我们
举报信箱
通知公告
Notice
集团动态
行业资讯
通知公告
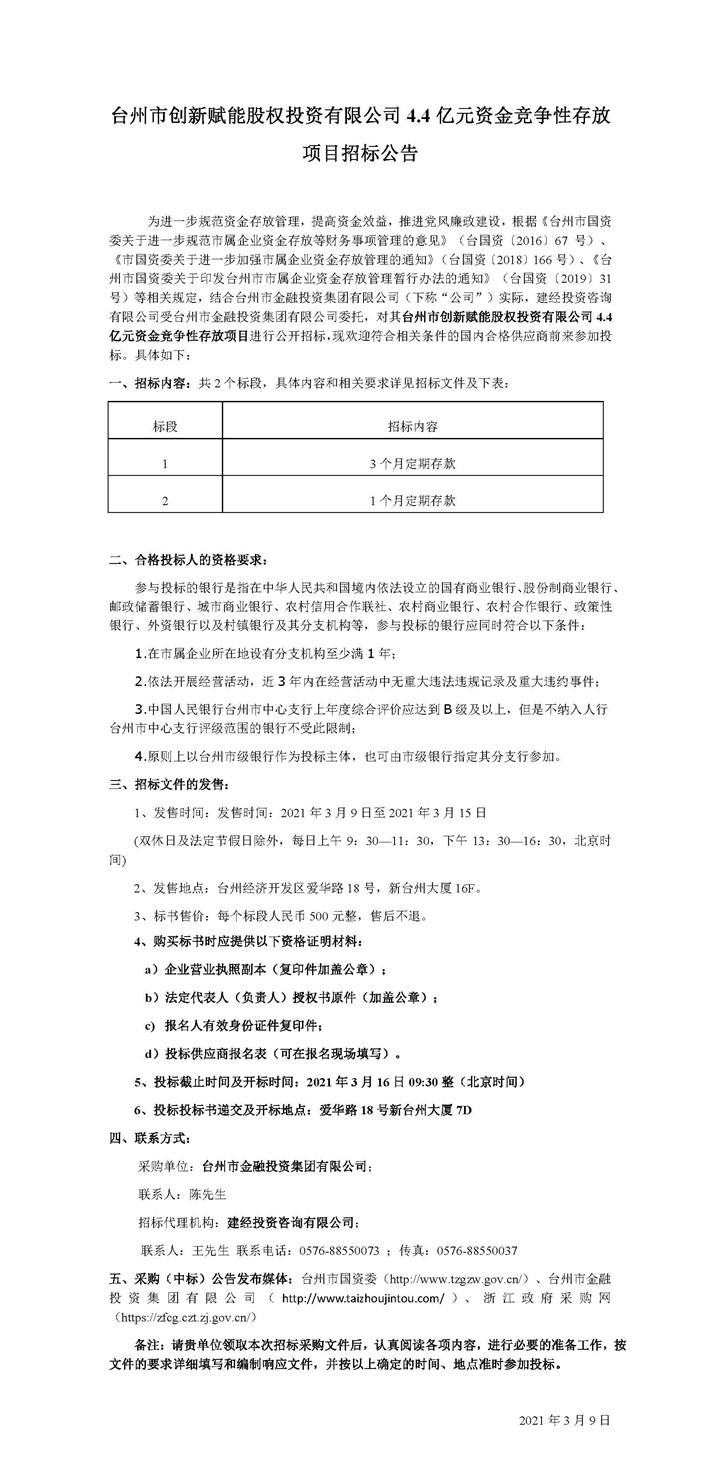
台州市创新赋能股权投资有限公司4.4亿元资金竞争性存放项目招标公告
点击次数:2848 来源:计划财务部
Copyright© 2020
Betway·必威(西汉姆联)官方网站-WestHam United
All Rights Reservd.
浙公网安备 号
ICP备案信息:
浙ICP备