通知公告
Notice

为更好的满足集团财务审计、财务尽调、法律服务、法律咨询等专业服务需求,集团拟对会计师事务所、律师事务所备选库开展中介机构入库申报选聘工作,现将有关事项公告如下:
一、拟建立的中介机构备选库
根据集团所需服务的类型、复杂程度以及沟通的便捷性,本次拟建立以下备选库:会计师事务所备选库(A类、B类)、律师事务所备选库(A类、B类)。
二、服务内容、申请入库条件及需提交材料要求
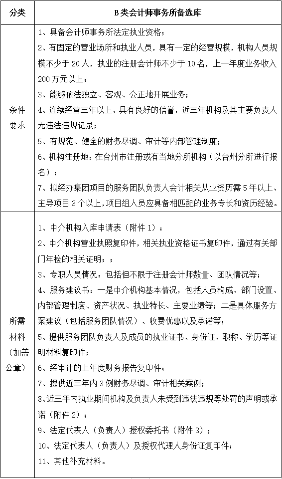
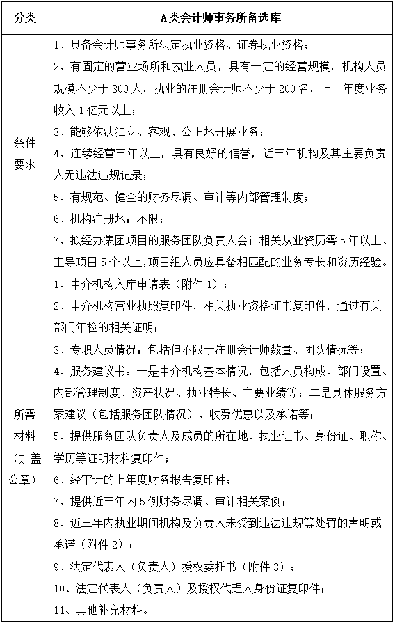
(一)会计师事务所
1.主要服务内容
(1)各类财务尽调或财务相关咨询服务(包括但不限于企业设立、融资投资、企业改制、并购重组、破产清算、股票或债券发行、上市等专项事项),出具有关的报告;
(2)会计报表审计及专项审计服务;
(3)其他需要委托会计师事务所参与的工作。
2.入库条件及提交申请材料要求
3.评审方法和标准
本次会计事务所选聘评分标准分为五大模块:事务所资质及实力,过往业绩匹配度,服务方案,相关收费标准及承诺,提交材料合规性。
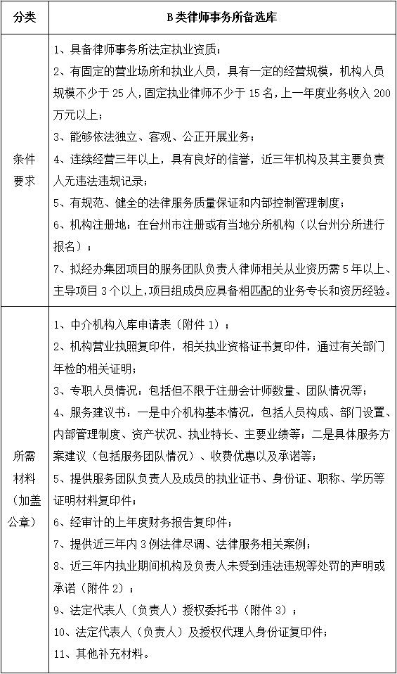
(二)律师事务所
1.主要服务内容
(1)提供各类法律尽调或法律相关咨询服务(包括但不限于企业设立、融资投资、企业改制、并购重组、破产清算、股票或债券发行、上市等专项事项);
(2)参与民商事、行政、刑事等诉讼案件专案代理;
(3)参与仲裁法律程序专案代理;
(4)其他需要委托律师事务所参与的工作。
2.入库条件及提交申请材料要求
3.评审方法和标准
本次律师事务所选聘评分标准分为五大模块:事务所资质及实力,过往业绩匹配度,服务方案,相关收费标准及承诺,提交材料合规性。
三、选聘程序
集团对提出申请的会计师事务所、律师事务所,通过材料审核、调查等方式进行审查,并由公司评审小组根据申报材料进行综合评定,打分。最终入围名单经公司内部程序确定后予以公示。
四、报名时间和地点
各申报中介机构应于2020年7月10日前将上述资料(一式两份)报送金投集团。
地址:浙江省台州市府中路188号开投商务大厦15楼
邮编:318000
联系人:阮先生
电话:18657687789
邮箱地址:ruanjy@tzfhc.cn
betway西汉姆联官网
2020年06月01 日